MSO 牌照合規支援

MSO 牌照合規支援
百德永恆有限公司在香港經營商業顧問服務,其核心團隊當中多位持有國際最大的預防金融犯罪組織ACAMS的認證資格,在金融合規與反洗錢方面具有豐富經驗。 另外,我們亦擔任香港融資行業從業員協會、香港公司專業服務聯會兩個專業性行業組織的合規顧問,與監管部門保持緊密聯繫,掌握第一手的監管政策動向。
服務範圍
1. 合規評估和差距分析
2. 有效性評估和差距分析
3. 改進建議
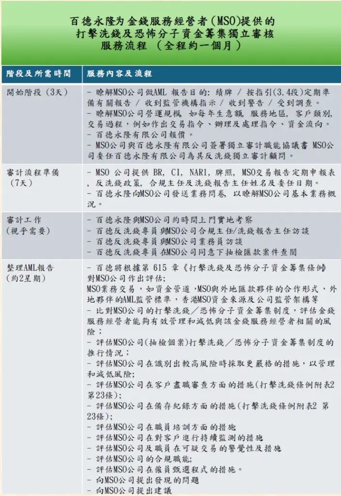
參考ACAMS採用的反洗黑錢標準,涵蓋以下領域:
1. 合規管理安排
2. 打擊洗黑錢/恐怖分子資金籌集制度效用
3. 客戶盡職調查框架
4. 持續監控
5. 可疑交易監控
6. 備存記錄
7. 員工篩選程式和培訓
8. 員工對AM / CFT職責嘅認知程度及警覺性
方法論
評估通過以下方式進行:
1. 特別是參考本地和國際參考來源,特別是海關和稅務局2023年6月的反洗錢/恐怖分子資金籌集指引和香港法律第615章的反洗錢和反恐融資條例,從公司檢索數據。
2. 抽樣檢查公司的相關文件同記錄以驗證數據。
3. 採訪高級管理層同前線員工
我們的優勢
1. 我們的報告採用全球最大反洗錢機構ACAMS標準,符合國際標準,已得到監管部門及大量金融機構的認可;
2. 我們已經為超過200間公司,包括持牌放债人(ML)、信托及公司服务提供者(TCSP)、金錢服務經營者(MSO)提供了反洗錢合規服務,它們全部都獲得順利續牌;
3. 我們團隊會和客戶保持緊密聯繫,維持良好服務態度,盡量幫助確保滿足在合規方面的要求。
